Abstract
Iron deficiency anemia (IDA) has been identified as a potent stimulator of FGF23 (fibroblast growth factor 23), a phosphaturic hormone classically thought to be produced by bone-embedded osteocytes. Recently, both phlebotomy and erythropoietin administration have been shown to upregulate FGF23 production in bone marrow. However, the cell type(s) mediating FGF23 upregulation in states of perturbed erythropoiesis require further clarification.
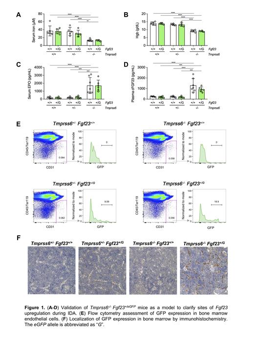
Tmprss6-/- mice exhibit hepcidin elevation leading to systemic iron deficiency and iron-restricted anemia. We previously reported that Tmprss6-/- mice exhibit altered phosphate balance, elevated circulating FGF23, and Fgf23 mRNA upregulation in bone marrow but not cortical bone. Here, we clarify the sites of Fgf23 promoter activity in Tmprss6 -/- bone marrow using a reporter allele in which the enhanced green fluorescent protein (eGFP) coding sequence has been knocked into the endogenous Fgf23 locus. We generated Tmprss6 +/+,Tmprss6 +/-, and Tmprss6 -/- littermates of both sexes that carried either one (Fgf23 +/eGFP) or zero (Fgf23 +/+) copies of the reporter allele. Tmprss6-/- mice showed hyperhepcidinemia, hypoferremia, microcytic anemia, and tissue iron deficiency, which were not altered by heterozygous Fgf23 disruption (Figure 1A-C). By ELISA, Tmprss6-/- Fgf23 +/eGFP mice showed plasma levels of "total" FGF23 (intact, active hormone and C-terminal cleaved fragments) that remained markedly elevated compared to Tmprss6+/+ littermates (Figure 1D). Total FGF23 elevation in Tmprss6-/- Fgf23 +/eGFP mice was slightly less pronounced than Tmprss6-/- Fgf23 +/+ mice, suggesting an effect of Fgf23 gene dosage. In mice with 2 intact Fgf23 alleles, serum erythropoietin showed a strong linear correlation with plasma total FGF23.
By confocal imaging, femurs of mice carrying the Fgf23 eGFP allele showed green fluorescence in vascular regions of the bone marrow but not in the bone cortex. Green fluorescence was more intense in Tmprss6-/- Fgf23+/eGFP mice than non-anemic controls. By flow cytometry of enzymatically digested bone marrow, we observed bright green fluorescence in a subset of endothelial cells (CD45 - Ter119 - CD31 +) exclusively in mice carrying the Fgf23 eGFP reporter allele (Figure 1E). The percentage of endothelial cells that were GFP bright was higher in Tmprss6-/- Fgf23 +/eGFP versus non-anemic mice. To clarify the endothelial cell subtype that expresses Fgf23, we mined published transcriptomic datasets from mice of normal iron balance and discovered higher Fgf23 mRNA in bone marrow sinusoidal endothelial cells compared to other bone marrow endothelial cell populations. Accordingly, we used anti-GFP immunohistochemistry in formalin-fixed bone marrow sections to assess Fgf23 eGFP reporter allele expression in the context of tissue architecture. Tmprss6-/- Fgf23 +/eGFP mice showed GFP expression in bone marrow sinusoidal endothelial cells, which was more intense than in non-anemic controls (Figure 1F). GFP reporter expression was also detected in rare cells of the thymus but not in liver, spleen, heart, muscle, or kidney. Collectively, our data reveal that bone marrow sinusoidal endothelial cells are a site of Fgf23 upregulation in chronic IDA.
Because IDA in Tmprss6-/- mice results from pathologic hepcidin elevation, we also sought to determine if bone marrow sinusoidal endothelial cells are a site of Fgf23 upregulation in anemic mice with intact hepcidin regulation. We therefore subjected Fgf23 +/eGFP mice (with 2 intact Tmprss6 alleles) to a 500µl phlebotomy regimen (with saline volume replacement) known to induce marked anemia and hepcidin suppression. Compared to non-phlebotomized Fgf23 +/eGFP controls, phlebotomized Fgf23 +/eGFP mice showed severe anemia, elevated serum erythropoietin, and elevated plasma FGF23 18 hours after blood loss. Additionally, immunohistochemistry revealed more intense GFP expression in bone marrow sinusoidal endothelial cells of phlebotomized Fgf23 +/eGFP mice than non-phlebotomized controls. Taken together, our results show for the first time that bone marrow sinusoidal endothelial cells are a site of Fgf23 upregulation in both acute and chronic anemia. Given the serum erythropoietin elevation in both models, our findings suggest that erythropoietin may act directly or indirectly on sinusoidal endothelial cells to promote FGF23 production during anemia.
No relevant conflicts of interest to declare.

This feature is available to Subscribers Only
Sign In or Create an Account Close Modal